众多海外大学正式宣布恢复提交标准化考试成绩的要求。在经历了疫情期间的标化可选政策之后,大学继续将SAT成绩作为其招生评估的重要参考,充分说明了大学对于申请者硬实力的重视。
就在刚刚,CB官宣了一个重要消息:为了让更多考生有参加SAT机考的机会,大学理事会决定在2025-26学年全球范围内增加一场SAT机考,将考试次数从7场增加至8场,让我们一起来看看新增的考试详情。
SAT机考新增9月场次
新增的SAT机考日期定于2025年9月13日,该场考试成绩预计将在考试结束后的两周左右公布,并在10月1日前提供。
2025-26学年的SAT机考报名系统将于25年春季正式开放。学生可以根据最新的考试安排,提前规划并做好准备。
2025上半年SAT机考日期

2025-26学年SAT机考日期

SAT考试没有次数限制,并且大多数参加SAT考试超过一次的学生都会提高分数。
如果参加了不止一次SAT考试,可使用Score Choice来选择想要寄送给大学的最佳成绩报告。
如果不使用Score Choice,那最近6次SAT成绩都将被寄送给大学。但大家不必担心6次成绩报告全部被寄走,因为大部分高校只会看学生最佳的成绩报告。
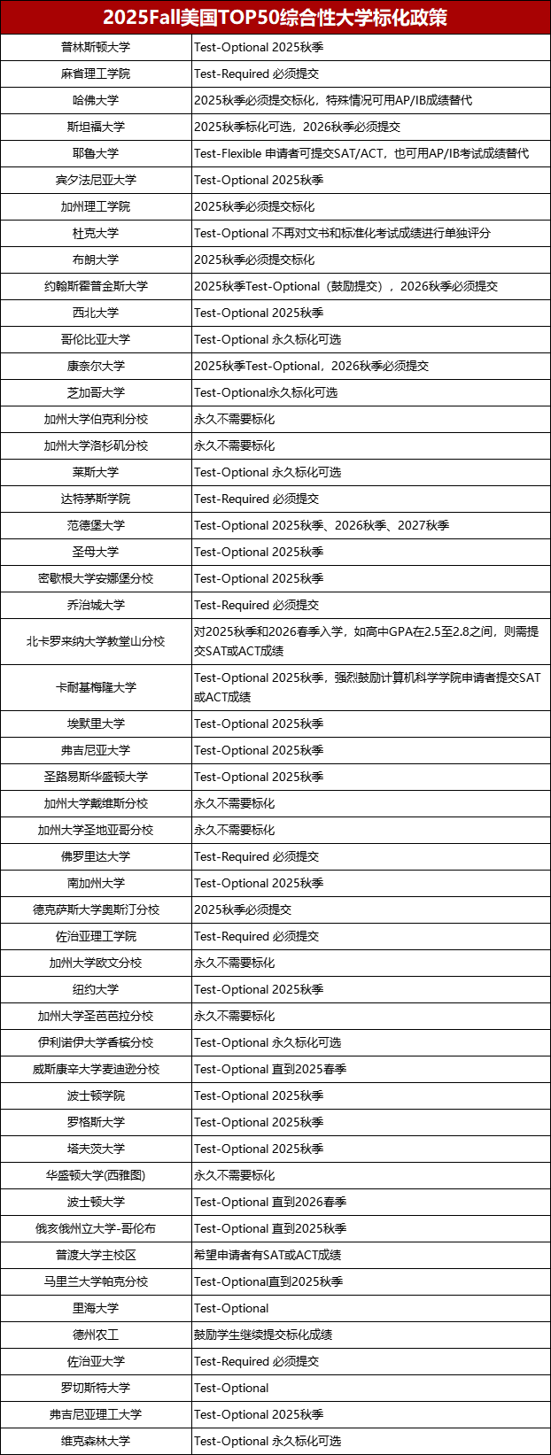
恢复标化要求院校汇总
每年大学的招生政策可能会发生变化,大家在申请前仍需访问学校官网查看最新的标化成绩政策。
为了帮助申请季的同学们更好的了解标化政策,小编汇总了Top50综合性大学&Top30文理学院标化要求供大家参考!
综合性大学Top50

文理学院Top30

结语
从目前的趋势来看,大多数顶尖院校已经陆续开始官宣要提交标化成绩,因此,建议大家还是要考一个不错的标化成绩,来提高在录取中的综合竞争力。
来源:威学美高美本备考
© 版权声明
文章版权归作者所有,未经允许请勿转载。
相关文章
暂无评论...



